微服务保护
微服务保护
1.初识Sentinel
1.1.雪崩问题及解决方案
1.1.1.雪崩问题
微服务中,服务间调用关系错综复杂,一个微服务往往依赖于多个其它微服务。

如图,如果服务提供者I发生了故障,当前的应用的部分业务因为依赖于服务I,因此也会被阻塞。此时,其它不依赖于服务I的业务似乎不受影响。

但是,依赖服务I的业务请求被阻塞,用户不会得到响应,则tomcat的这个线程不会释放,于是越来越多的用户请求到来,越来越多的线程会阻塞:

服务器支持的线程和并发数有限,请求一直阻塞,会导致服务器资源耗尽,从而导致所有其它服务都不可用,那么当前服务也就不可用了。
那么,依赖于当前服务的其它服务随着时间的推移,最终也都会变的不可用,形成级联失败,雪崩就发生了:

1.1.2.超时处理
解决雪崩问题的常见方式有四种:
•超时处理:设定超时时间,请求超过一定时间没有响应就返回错误信息,不会无休止等待

1.1.3.仓壁模式
方案2:仓壁模式
仓壁模式来源于船舱的设计:

船舱都会被隔板分离为多个独立空间,当船体破损时,只会导致部分空间进入,将故障控制在一定范围内,避免整个船体都被淹没。
于此类似,我们可以限定每个业务能使用的线程数,避免耗尽整个tomcat的资源,因此也叫线程隔离。

1.1.4.断路器
断路器模式:由断路器统计业务执行的异常比例,如果超出阈值则会熔断该业务,拦截访问该业务的一切请求。
断路器会统计访问某个服务的请求数量,异常比例:

当发现访问服务D的请求异常比例过高时,认为服务D有导致雪崩的风险,会拦截访问服务D的一切请求,形成熔断:

1.1.5.限流
流量控制:限制业务访问的QPS,避免服务因流量的突增而故障。

1.1.6.总结
什么是雪崩问题?
- 微服务之间相互调用,因为调用链中的一个服务故障,引起整个链路都无法访问的情况。
可以认为:
限流是对服务的保护,避免因瞬间高并发流量而导致服务故障,进而避免雪崩。是一种预防措施。
超时处理、线程隔离、降级熔断是在部分服务故障时,将故障控制在一定范围,避免雪崩。是一种补救措施。
1.2.服务保护技术对比
在SpringCloud当中支持多种服务保护技术:
早期比较流行的是Hystrix框架,但目前国内实用最广泛的还是阿里巴巴的Sentinel框架,这里我们做下对比:
| Sentinel | Hystrix | |
|---|---|---|
| 隔离策略 | 信号量隔离 | 线程池隔离/信号量隔离 |
| 熔断降级策略 | 基于慢调用比例或异常比例 | 基于失败比率 |
| 实时指标实现 | 滑动窗口 | 滑动窗口(基于 RxJava) |
| 规则配置 | 支持多种数据源 | 支持多种数据源 |
| 扩展性 | 多个扩展点 | 插件的形式 |
| 基于注解的支持 | 支持 | 支持 |
| 限流 | 基于 QPS,支持基于调用关系的限流 | 有限的支持 |
| 流量整形 | 支持慢启动、匀速排队模式 | 不支持 |
| 系统自适应保护 | 支持 | 不支持 |
| 控制台 | 开箱即用,可配置规则、查看秒级监控、机器发现等 | 不完善 |
| 常见框架的适配 | Servlet、Spring Cloud、Dubbo、gRPC 等 | Servlet、Spring Cloud Netflix |
1.3.Sentinel介绍和安装
1.3.1.初识Sentinel
Sentinel是阿里巴巴开源的一款微服务流量控制组件。官网地址:https://sentinelguard.io/zh-cn/index.html
Sentinel 具有以下特征:
•丰富的应用场景:Sentinel 承接了阿里巴巴近 10 年的双十一大促流量的核心场景,例如秒杀(即突发流量控制在系统容量可以承受的范围)、消息削峰填谷、集群流量控制、实时熔断下游不可用应用等。
•完备的实时监控:Sentinel 同时提供实时的监控功能。您可以在控制台中看到接入应用的单台机器秒级数据,甚至 500 台以下规模的集群的汇总运行情况。
•广泛的开源生态:Sentinel 提供开箱即用的与其它开源框架/库的整合模块,例如与 Spring Cloud、Dubbo、gRPC 的整合。您只需要引入相应的依赖并进行简单的配置即可快速地接入 Sentinel。
•完善的 SPI 扩展点:Sentinel 提供简单易用、完善的 SPI 扩展接口。您可以通过实现扩展接口来快速地定制逻辑。例如定制规则管理、适配动态数据源等。
1.3.2.安装Sentinel
1)下载
sentinel官方提供了UI控制台,方便我们对系统做限流设置。大家可以在GitHub下载。
课前资料也提供了下载好的jar包:

2)运行
将jar包放到任意非中文目录,执行命令:
java -jar sentinel-dashboard-1.8.1.jar如果要修改Sentinel的默认端口、账户、密码,可以通过下列配置:
| 配置项 | 默认值 | 说明 |
|---|---|---|
| server.port | 8080 | 服务端口 |
| sentinel.dashboard.auth.username | sentinel | 默认用户名 |
| sentinel.dashboard.auth.password | sentinel | 默认密码 |
例如,修改端口:
java -Dserver.port=8090 -jar sentinel-dashboard-1.8.1.jar# 也可以基于 docker运行
docker run --name sentinel -d -p 8858:8858 bladex/sentinel-dashboard:1.8.03)访问
访问http://localhost:8080页面,就可以看到sentinel的控制台了:

需要输入账号和密码,默认都是:sentinel
登录后,发现一片空白,什么都没有:

这是因为我们还没有与微服务整合。
1.4.微服务整合Sentinel
我们在order-service中整合sentinel,并连接sentinel的控制台,步骤如下:
1)引入sentinel依赖
<!--sentinel-->
<dependency>
<groupId>com.alibaba.cloud</groupId>
<artifactId>spring-cloud-starter-alibaba-sentinel</artifactId>
</dependency>2)配置控制台
修改application.yaml文件,添加下面内容:
server:
port: 8088
spring:
cloud:
sentinel:
transport:
dashboard: localhost:80803)访问order-service的任意端点
打开浏览器,访问http://localhost:8088/order/101,这样才能触发sentinel的监控。
然后再访问sentinel的控制台,查看效果:

2.流量控制
雪崩问题虽然有四种方案,但是限流是避免服务因突发的流量而发生故障,是对微服务雪崩问题的预防。我们先学习这种模式。
2.1.簇点链路
当请求进入微服务时,首先会访问DispatcherServlet,然后进入Controller、Service、Mapper,这样的一个调用链就叫做簇点链路。簇点链路中被监控的每一个接口就是一个资源。
默认情况下sentinel会监控SpringMVC的每一个端点(Endpoint,也就是controller中的方法),因此SpringMVC的每一个端点(Endpoint)就是调用链路中的一个资源。
例如,我们刚才访问的order-service中的OrderController中的端点:/order/{orderId}

流控、熔断等都是针对簇点链路中的资源来设置的,因此我们可以点击对应资源后面的按钮来设置规则:
- 流控:流量控制
- 降级:降级熔断
- 热点:热点参数限流,是限流的一种
- 授权:请求的权限控制
2.1.快速入门
2.1.1.示例
点击资源/order/{orderId}后面的流控按钮,就可以弹出表单。

表单中可以填写限流规则,如下:

其含义是限制 /order/{orderId}这个资源的单机QPS为1,即每秒只允许1次请求,超出的请求会被拦截并报错。
2.1.2.练习:
需求:给 /order/{orderId}这个资源设置流控规则,QPS不能超过 5,然后测试。
1)首先在sentinel控制台添加限流规则

2)利用jmeter测试
如果没有用过jmeter,可以参考课前资料提供的文档《Jmeter快速入门.md》
课前资料提供了编写好的Jmeter测试样例:

打开jmeter,导入课前资料提供的测试样例:

选择:

20个用户,2秒内运行完,QPS是10,超过了5.
选中流控入门,QPS<5右键运行:

注意,不要点击菜单中的执行按钮来运行。
结果:

可以看到,成功的请求每次只有5个
2.2.流控模式
在添加限流规则时,点击高级选项,可以选择三种流控模式:
- 直接:统计当前资源的请求,触发阈值时对当前资源直接限流,也是默认的模式
- 关联:统计与当前资源相关的另一个资源,触发阈值时,对当前资源限流
- 链路:统计从指定链路访问到本资源的请求,触发阈值时,对指定链路限流

快速入门测试的就是直接模式。
2.2.1.关联模式
关联模式:统计与当前资源相关的另一个资源,触发阈值时,对当前资源限流
配置规则:

语法说明:当/write资源访问量触发阈值时,就会对/read资源限流,避免影响/write资源。
使用场景:比如用户支付时需要修改订单状态,同时用户要查询订单。查询和修改操作会争抢数据库锁,产生竞争。业务需求是优先支付和更新订单的业务,因此当修改订单业务触发阈值时,需要对查询订单业务限流。
需求说明:
在OrderController新建两个端点:/order/query和/order/update,无需实现业务
配置流控规则,当/order/ update资源被访问的QPS超过5时,对/order/query请求限流
1)定义/order/query端点,模拟订单查询
@GetMapping("/query")
public String queryOrder() {
return "查询订单成功";
}2)定义/order/update端点,模拟订单更新
@GetMapping("/update")
public String updateOrder() {
return "更新订单成功";
}重启服务,查看sentinel控制台的簇点链路:

3)配置流控规则
对哪个端点限流,就点击哪个端点后面的按钮。我们是对订单查询/order/query限流,因此点击它后面的按钮:

在表单中填写流控规则:

4)在Jmeter测试
选择《流控模式-关联》:

可以看到1000个用户,100秒,因此QPS为10,超过了我们设定的阈值:5
查看http请求:

请求的目标是/order/update,这样这个断点就会触发阈值。
但限流的目标是/order/query,我们在浏览器访问,可以发现:

确实被限流了。
5)总结

2.2.2.链路模式
链路模式:只针对从指定链路访问到本资源的请求做统计,判断是否超过阈值。
配置示例:
例如有两条请求链路:
/test1 --> /common
/test2 --> /common
如果只希望统计从/test2进入到/common的请求,则可以这样配置:

实战案例
需求:有查询订单和创建订单业务,两者都需要查询商品。针对从查询订单进入到查询商品的请求统计,并设置限流。
步骤:
在OrderService中添加一个queryGoods方法,不用实现业务
在OrderController中,改造/order/query端点,调用OrderService中的queryGoods方法
在OrderController中添加一个/order/save的端点,调用OrderService的queryGoods方法
给queryGoods设置限流规则,从/order/query进入queryGoods的方法限制QPS必须小于2
实现:
1)添加查询商品方法
在order-service服务中,给OrderService类添加一个queryGoods方法:
public void queryGoods(){
System.err.println("查询商品");
}2)查询订单时,查询商品
在order-service的OrderController中,修改/order/query端点的业务逻辑:
@GetMapping("/query")
public String queryOrder() {
// 查询商品
orderService.queryGoods();
// 查询订单
System.out.println("查询订单");
return "查询订单成功";
}3)新增订单,查询商品
在order-service的OrderController中,修改/order/save端点,模拟新增订单:
@GetMapping("/save")
public String saveOrder() {
// 查询商品
orderService.queryGoods();
// 查询订单
System.err.println("新增订单");
return "新增订单成功";
}4)给查询商品添加资源标记
默认情况下,OrderService中的方法是不被Sentinel监控的,需要我们自己通过注解来标记要监控的方法。
给OrderService的queryGoods方法添加@SentinelResource注解:
@SentinelResource("goods")
public void queryGoods(){
System.err.println("查询商品");
}链路模式中,是对不同来源的两个链路做监控。但是sentinel默认会给进入SpringMVC的所有请求设置同一个root资源,会导致链路模式失效。
我们需要关闭这种对SpringMVC的资源聚合,修改order-service服务的application.yml文件:
spring:
cloud:
sentinel:
web-context-unify: false # 关闭context整合重启服务,访问/order/query和/order/save,可以查看到sentinel的簇点链路规则中,出现了新的资源:

5)添加流控规则
点击goods资源后面的流控按钮,在弹出的表单中填写下面信息:

只统计从/order/query进入/goods的资源,QPS阈值为2,超出则被限流。
6)Jmeter测试
选择《流控模式-链路》:

可以看到这里200个用户,50秒内发完,QPS为4,超过了我们设定的阈值2
一个http请求是访问/order/save:

运行的结果:

完全不受影响。
另一个是访问/order/query:

运行结果:

每次只有2个通过。
2.2.3.总结
流控模式有哪些?
•直接:对当前资源限流
•关联:高优先级资源触发阈值,对低优先级资源限流。
•链路:阈值统计时,只统计从指定资源进入当前资源的请求,是对请求来源的限流
2.3.流控效果
在流控的高级选项中,还有一个流控效果选项:

流控效果是指请求达到流控阈值时应该采取的措施,包括三种:
快速失败:达到阈值后,新的请求会被立即拒绝并抛出FlowException异常。是默认的处理方式。
warm up:预热模式,对超出阈值的请求同样是拒绝并抛出异常。但这种模式阈值会动态变化,从一个较小值逐渐增加到最大阈值。
排队等待:让所有的请求按照先后次序排队执行,两个请求的间隔不能小于指定时长
2.3.1.warm up
阈值一般是一个微服务能承担的最大QPS,但是一个服务刚刚启动时,一切资源尚未初始化(冷启动),如果直接将QPS跑到最大值,可能导致服务瞬间宕机。
warm up也叫预热模式,是应对服务冷启动的一种方案。请求阈值初始值是 maxThreshold / coldFactor,持续指定时长后,逐渐提高到maxThreshold值。而coldFactor的默认值是3.
例如,我设置QPS的maxThreshold为10,预热时间为5秒,那么初始阈值就是 10 / 3 ,也就是3,然后在5秒后逐渐增长到10.

案例
需求:给/order/{orderId}这个资源设置限流,最大QPS为10,利用warm up效果,预热时长为5秒
1)配置流控规则:

2)Jmeter测试
选择《流控效果,warm up》:

QPS为10.
刚刚启动时,大部分请求失败,成功的只有3个,说明QPS被限定在3:

随着时间推移,成功比例越来越高:

到Sentinel控制台查看实时监控:

一段时间后:

2.3.2.排队等待
当请求超过QPS阈值时,快速失败和warm up 会拒绝新的请求并抛出异常。
而排队等待则是让所有请求进入一个队列中,然后按照阈值允许的时间间隔依次执行。后来的请求必须等待前面执行完成,如果请求预期的等待时间超出最大时长,则会被拒绝。
工作原理
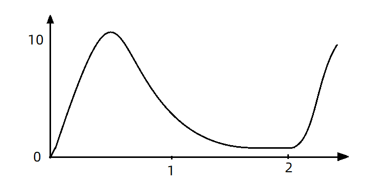
例如:QPS = 5,意味着每200ms处理一个队列中的请求;timeout = 2000,意味着预期等待时长超过2000ms的请求会被拒绝并抛出异常。
那什么叫做预期等待时长呢?
比如现在一下子来了12 个请求,因为每200ms执行一个请求,那么:
- 第6个请求的预期等待时长 = 200 * (6 - 1) = 1000ms
- 第12个请求的预期等待时长 = 200 * (12-1) = 2200ms
现在,第1秒同时接收到10个请求,但第2秒只有1个请求,此时QPS的曲线这样的:

如果使用队列模式做流控,所有进入的请求都要排队,以固定的200ms的间隔执行,QPS会变的很平滑:
平滑的QPS曲线,对于服务器来说是更友好的。
案例
需求:给/order/{orderId}这个资源设置限流,最大QPS为10,利用排队的流控效果,超时时长设置为5s
1)添加流控规则

2)Jmeter测试
选择《流控效果,队列》:

QPS为15,已经超过了我们设定的10。
如果是之前的 快速失败、warmup模式,超出的请求应该会直接报错。
但是我们看看队列模式的运行结果:

全部都通过了。
再去sentinel查看实时监控的QPS曲线:

QPS非常平滑,一致保持在10,但是超出的请求没有被拒绝,而是放入队列。因此响应时间(等待时间)会越来越长。
当队列满了以后,才会有部分请求失败:

2.3.3.总结
流控效果有哪些?
快速失败:QPS超过阈值时,拒绝新的请求
warm up: QPS超过阈值时,拒绝新的请求;QPS阈值是逐渐提升的,可以避免冷启动时高并发导致服务宕机。
排队等待:请求会进入队列,按照阈值允许的时间间隔依次执行请求;如果请求预期等待时长大于超时时间,直接拒绝
2.4.热点参数限流
之前的限流是统计访问某个资源的所有请求,判断是否超过QPS阈值。而热点参数限流是分别统计参数值相同的请求,判断是否超过QPS阈值。
2.4.1.全局参数限流
例如,一个根据id查询商品的接口:

访问/goods/{id}的请求中,id参数值会有变化,热点参数限流会根据参数值分别统计QPS,统计结果:

当id=1的请求触发阈值被限流时,id值不为1的请求不受影响。
配置示例:

代表的含义是:对hot这个资源的0号参数(第一个参数)做统计,每1秒相同参数值的请求数不能超过5
2.4.2.热点参数限流
刚才的配置中,对查询商品这个接口的所有商品一视同仁,QPS都限定为5.
而在实际开发中,可能部分商品是热点商品,例如秒杀商品,我们希望这部分商品的QPS限制与其它商品不一样,高一些。那就需要配置热点参数限流的高级选项了:

结合上一个配置,这里的含义是对0号的long类型参数限流,每1秒相同参数的QPS不能超过5,有两个例外:
•如果参数值是100,则每1秒允许的QPS为10
•如果参数值是101,则每1秒允许的QPS为15
2.4.4.案例
案例需求:给/order/{orderId}这个资源添加热点参数限流,规则如下:
•默认的热点参数规则是每1秒请求量不超过2
•给102这个参数设置例外:每1秒请求量不超过4
•给103这个参数设置例外:每1秒请求量不超过10
注意事项:热点参数限流对默认的SpringMVC资源无效,需要利用@SentinelResource注解标记资源
1)标记资源
给order-service中的OrderController中的/order/{orderId}资源添加注解:

2)热点参数限流规则
访问该接口,可以看到我们标记的hot资源出现了:

这里不要点击hot后面的按钮,页面有BUG
点击左侧菜单中热点规则菜单:

点击新增,填写表单:

3)Jmeter测试
选择《热点参数限流 QPS1》:

这里发起请求的QPS为5.
包含3个http请求:
普通参数,QPS阈值为2

运行结果:

例外项,QPS阈值为4

运行结果:

例外项,QPS阈值为10

运行结果:

3.隔离和降级
限流是一种预防措施,虽然限流可以尽量避免因高并发而引起的服务故障,但服务还会因为其它原因而故障。
而要将这些故障控制在一定范围,避免雪崩,就要靠线程隔离(舱壁模式)和熔断降级手段了。
线程隔离之前讲到过:调用者在调用服务提供者时,给每个调用的请求分配独立线程池,出现故障时,最多消耗这个线程池内资源,避免把调用者的所有资源耗尽。

熔断降级:是在调用方这边加入断路器,统计对服务提供者的调用,如果调用的失败比例过高,则熔断该业务,不允许访问该服务的提供者了。

可以看到,不管是线程隔离还是熔断降级,都是对客户端(调用方)的保护。需要在调用方 发起远程调用时做线程隔离、或者服务熔断。
而我们的微服务远程调用都是基于Feign来完成的,因此我们需要将Feign与Sentinel整合,在Feign里面实现线程隔离和服务熔断。
3.1.FeignClient整合Sentinel
SpringCloud中,微服务调用都是通过Feign来实现的,因此做客户端保护必须整合Feign和Sentinel。
3.1.1.修改配置,开启sentinel功能
修改OrderService的application.yml文件,开启Feign的Sentinel功能:
feign:
sentinel:
enabled: true # 开启feign对sentinel的支持3.1.2.编写失败降级逻辑
业务失败后,不能直接报错,而应该返回用户一个友好提示或者默认结果,这个就是失败降级逻辑。
给FeignClient编写失败后的降级逻辑
①方式一:FallbackClass,无法对远程调用的异常做处理
②方式二:FallbackFactory,可以对远程调用的异常做处理,我们选择这种
这里我们演示方式二的失败降级处理。
步骤一:在feing-api项目中定义类,实现FallbackFactory:

代码:
package cn.itcast.feign.clients.fallback;
import cn.itcast.feign.clients.UserClient;
import cn.itcast.feign.pojo.User;
import feign.hystrix.FallbackFactory;
import lombok.extern.slf4j.Slf4j;
@Slf4j
public class UserClientFallbackFactory implements FallbackFactory<UserClient> {
@Override
public UserClient create(Throwable throwable) {
return new UserClient() {
@Override
public User findById(Long id) {
log.error("查询用户异常", throwable);
return new User();
}
};
}
}步骤二:在feing-api项目中的DefaultFeignConfiguration类中将UserClientFallbackFactory注册为一个Bean:
@Bean
public UserClientFallbackFactory userClientFallbackFactory(){
return new UserClientFallbackFactory();
}步骤三:在feing-api项目中的UserClient接口中使用UserClientFallbackFactory:
import cn.itcast.feign.clients.fallback.UserClientFallbackFactory;
import cn.itcast.feign.pojo.User;
import org.springframework.cloud.openfeign.FeignClient;
import org.springframework.web.bind.annotation.GetMapping;
import org.springframework.web.bind.annotation.PathVariable;
@FeignClient(value = "userservice", fallbackFactory = UserClientFallbackFactory.class)
public interface UserClient {
@GetMapping("/user/{id}")
User findById(@PathVariable("id") Long id);
}重启后,访问一次订单查询业务,然后查看sentinel控制台,可以看到新的簇点链路:

3.1.3.总结
Sentinel支持的雪崩解决方案:
- 线程隔离(仓壁模式)
- 降级熔断
Feign整合Sentinel的步骤:
- 在application.yml中配置:feign.sentienl.enable=true
- 给FeignClient编写FallbackFactory并注册为Bean
- 将FallbackFactory配置到FeignClient
3.2.线程隔离(舱壁模式)
3.2.1.线程隔离的实现方式
线程隔离有两种方式实现:
线程池隔离
信号量隔离(Sentinel默认采用)
如图:

线程池隔离:给每个服务调用业务分配一个线程池,利用线程池本身实现隔离效果
信号量隔离:不创建线程池,而是计数器模式,记录业务使用的线程数量,达到信号量上限时,禁止新的请求。
两者的优缺点:

3.2.2.sentinel的线程隔离
用法说明:
在添加限流规则时,可以选择两种阈值类型:

QPS:就是每秒的请求数,在快速入门中已经演示过
线程数:是该资源能使用用的tomcat线程数的最大值。也就是通过限制线程数量,实现线程隔离(舱壁模式)。
案例需求:给 order-service服务中的UserClient的查询用户接口设置流控规则,线程数不能超过 2。然后利用jmeter测试。
1)配置隔离规则
选择feign接口后面的流控按钮:

填写表单:

2)Jmeter测试
选择《阈值类型-线程数<2》:

一次发生10个请求,有较大概率并发线程数超过2,而超出的请求会走之前定义的失败降级逻辑。
查看运行结果:

发现虽然结果都是通过了,不过部分请求得到的响应是降级返回的null信息。
3.2.3.总结
线程隔离的两种手段是?
信号量隔离
线程池隔离
信号量隔离的特点是?
- 基于计数器模式,简单,开销小
线程池隔离的特点是?
- 基于线程池模式,有额外开销,但隔离控制更强
3.3.熔断降级
熔断降级是解决雪崩问题的重要手段。其思路是由断路器统计服务调用的异常比例、慢请求比例,如果超出阈值则会熔断该服务。即拦截访问该服务的一切请求;而当服务恢复时,断路器会放行访问该服务的请求。
断路器控制熔断和放行是通过状态机来完成的:

状态机包括三个状态:
- closed:关闭状态,断路器放行所有请求,并开始统计异常比例、慢请求比例。超过阈值则切换到open状态
- open:打开状态,服务调用被熔断,访问被熔断服务的请求会被拒绝,快速失败,直接走降级逻辑。Open状态5秒后会进入half-open状态
- half-open:半开状态,放行一次请求,根据执行结果来判断接下来的操作。
- 请求成功:则切换到closed状态
- 请求失败:则切换到open状态
断路器熔断策略有三种:慢调用、异常比例、异常数
3.3.1.慢调用
慢调用:业务的响应时长(RT)大于指定时长的请求认定为慢调用请求。在指定时间内,如果请求数量超过设定的最小数量,慢调用比例大于设定的阈值,则触发熔断。
例如:

解读:RT超过500ms的调用是慢调用,统计最近10000ms内的请求,如果请求量超过10次,并且慢调用比例不低于0.5,则触发熔断,熔断时长为5秒。然后进入half-open状态,放行一次请求做测试。
案例
需求:给 UserClient的查询用户接口设置降级规则,慢调用的RT阈值为50ms,统计时间为1秒,最小请求数量为5,失败阈值比例为0.4,熔断时长为5
1)设置慢调用
修改user-service中的/user/{id}这个接口的业务。通过休眠模拟一个延迟时间:

此时,orderId=101的订单,关联的是id为1的用户,调用时长为60ms:

orderId=102的订单,关联的是id为2的用户,调用时长为非常短;

2)设置熔断规则
下面,给feign接口设置降级规则:

规则:

超过50ms的请求都会被认为是慢请求
3)测试
在浏览器访问:http://localhost:8088/order/101,快速刷新5次,可以发现:

触发了熔断,请求时长缩短至5ms,快速失败了,并且走降级逻辑,返回的null
在浏览器访问:http://localhost:8088/order/102,竟然也被熔断了:

3.3.2.异常比例、异常数
异常比例或异常数:统计指定时间内的调用,如果调用次数超过指定请求数,并且出现异常的比例达到设定的比例阈值(或超过指定异常数),则触发熔断。
例如,一个异常比例设置:

解读:统计最近1000ms内的请求,如果请求量超过10次,并且异常比例不低于0.4,则触发熔断。
一个异常数设置:

解读:统计最近1000ms内的请求,如果请求量超过10次,并且异常比例不低于2次,则触发熔断。
案例
需求:给 UserClient的查询用户接口设置降级规则,统计时间为1秒,最小请求数量为5,失败阈值比例为0.4,熔断时长为5s
1)设置异常请求
首先,修改user-service中的/user/{id}这个接口的业务。手动抛出异常,以触发异常比例的熔断:

也就是说,id 为 2时,就会触发异常
2)设置熔断规则
下面,给feign接口设置降级规则:

规则:

在5次请求中,只要异常比例超过0.4,也就是有2次以上的异常,就会触发熔断。
3)测试
在浏览器快速访问:http://localhost:8088/order/102,快速刷新5次,触发熔断:

此时,我们去访问本来应该正常的103:

4.授权规则
授权规则可以对请求方来源做判断和控制。
4.1.授权规则
4.1.1.基本规则
授权规则可以对调用方的来源做控制,有白名单和黑名单两种方式。
白名单:来源(origin)在白名单内的调用者允许访问
黑名单:来源(origin)在黑名单内的调用者不允许访问
点击左侧菜单的授权,可以看到授权规则:

资源名:就是受保护的资源,例如/order/{orderId}
流控应用:是来源者的名单,
- 如果是勾选白名单,则名单中的来源被许可访问。
- 如果是勾选黑名单,则名单中的来源被禁止访问。
比如:

我们允许请求从gateway到order-service,不允许浏览器访问order-service,那么白名单中就要填写网关的来源名称(origin)。
4.1.2.如何获取origin
Sentinel是通过RequestOriginParser这个接口的parseOrigin来获取请求的来源的。
public interface RequestOriginParser {
/**
* 从请求request对象中获取origin,获取方式自定义
*/
String parseOrigin(HttpServletRequest request);
}这个方法的作用就是从request对象中,获取请求者的origin值并返回。
默认情况下,sentinel不管请求者从哪里来,返回值永远是default,也就是说一切请求的来源都被认为是一样的值default。
因此,我们需要自定义这个接口的实现,让不同的请求,返回不同的origin。
例如order-service服务中,我们定义一个RequestOriginParser的实现类:
package cn.itcast.order.sentinel;
import com.alibaba.csp.sentinel.adapter.spring.webmvc.callback.RequestOriginParser;
import org.springframework.stereotype.Component;
import org.springframework.util.StringUtils;
import javax.servlet.http.HttpServletRequest;
@Component
public class HeaderOriginParser implements RequestOriginParser {
@Override
public String parseOrigin(HttpServletRequest request) {
// 1.获取请求头
String origin = request.getHeader("origin");
// 2.非空判断
if (StringUtils.isEmpty(origin)) {
origin = "blank";
}
return origin;
}
}我们会尝试从request-header中获取origin值。
4.1.3.给网关添加请求头
既然获取请求origin的方式是从reques-header中获取origin值,我们必须让所有从gateway路由到微服务的请求都带上origin头。
这个需要利用之前学习的一个GatewayFilter来实现,AddRequestHeaderGatewayFilter。
修改gateway服务中的application.yml,添加一个defaultFilter:
spring:
cloud:
gateway:
default-filters:
- AddRequestHeader=origin,gateway
routes:
# ...略这样,从gateway路由的所有请求都会带上origin头,值为gateway。而从其它地方到达微服务的请求则没有这个头。
4.1.4.配置授权规则
接下来,我们添加一个授权规则,放行origin值为gateway的请求。

配置如下:

现在,我们直接跳过网关,访问order-service服务:

通过网关访问:

4.2.自定义异常结果
默认情况下,发生限流、降级、授权拦截时,都会抛出异常到调用方。异常结果都是flow limmiting(限流)。这样不够友好,无法得知是限流还是降级还是授权拦截。
4.2.1.异常类型
而如果要自定义异常时的返回结果,需要实现BlockExceptionHandler接口:
public interface BlockExceptionHandler {
/**
* 处理请求被限流、降级、授权拦截时抛出的异常:BlockException
*/
void handle(HttpServletRequest request, HttpServletResponse response, BlockException e) throws Exception;
}这个方法有三个参数:
- HttpServletRequest request:request对象
- HttpServletResponse response:response对象
- BlockException e:被sentinel拦截时抛出的异常
这里的BlockException包含多个不同的子类:
| 异常 | 说明 |
|---|---|
| FlowException | 限流异常 |
| ParamFlowException | 热点参数限流的异常 |
| DegradeException | 降级异常 |
| AuthorityException | 授权规则异常 |
| SystemBlockException | 系统规则异常 |
4.2.2.自定义异常处理
下面,我们就在order-service定义一个自定义异常处理类:
package cn.itcast.order.config;
import com.alibaba.csp.sentinel.adapter.spring.webmvc.callback.BlockExceptionHandler;
import com.alibaba.csp.sentinel.slots.block.BlockException;
import com.alibaba.csp.sentinel.slots.block.authority.AuthorityException;
import com.alibaba.csp.sentinel.slots.block.degrade.DegradeException;
import com.alibaba.csp.sentinel.slots.block.flow.FlowException;
import com.alibaba.csp.sentinel.slots.block.flow.param.ParamFlowException;
import com.alibaba.fastjson.JSON;
import org.springframework.stereotype.Component;
import javax.servlet.http.HttpServletRequest;
import javax.servlet.http.HttpServletResponse;
import java.util.HashMap;
import java.util.Map;
@Component
public class SentinelExceptionHandler implements BlockExceptionHandler {
@Override
public void handle(HttpServletRequest request, HttpServletResponse response, BlockException e) throws Exception {
String msg = "未知异常";
int status = 429;
if (e instanceof FlowException) {
msg = "请求被限流了";
} else if (e instanceof ParamFlowException) {
msg = "请求被热点参数限流";
} else if (e instanceof DegradeException) {
msg = "请求被降级了";
} else if (e instanceof AuthorityException) {
msg = "没有权限访问";
status = 401;
}
Map map = new HashMap<>();
map.put("msg",msg);
map.put("status",status);
response.setContentType("application/json;charset=utf-8");
response.setStatus(status);
response.getWriter().println(JSON.toJSONString(map));
}
}重启测试,在不同场景下,会返回不同的异常消息.
限流:

授权拦截时:

5.规则持久化
现在,sentinel的所有规则都是内存存储,重启后所有规则都会丢失。在生产环境下,我们必须确保这些规则的持久化,避免丢失。
5.1.规则管理模式
规则是否能持久化,取决于规则管理模式,sentinel支持三种规则管理模式:
- 原始模式:Sentinel的默认模式,将规则保存在内存,重启服务会丢失。
- pull模式
- push模式
5.1.1.pull模式
pull模式:控制台将配置的规则推送到Sentinel客户端,而客户端会将配置规则保存在本地文件或数据库中。以后会定时去本地文件或数据库中查询,更新本地规则。

5.1.2.push模式
push模式:控制台将配置规则推送到远程配置中心,例如Nacos。Sentinel客户端监听Nacos,获取配置变更的推送消息,完成本地配置更新。

5.2.实现push模式
详细步骤可以参考课前资料的《sentinel规则持久化》:

